Bianca Mirelle Ferreira de Souza & Luana Beatriz de Moura Freitas¹
¹Acadêmicos em Fisioterapia na Universidade Federal do Rio Grande do Norte, monitores de Anatomia Humana da área V.
Introdução
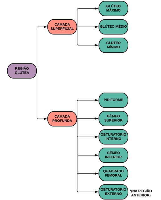
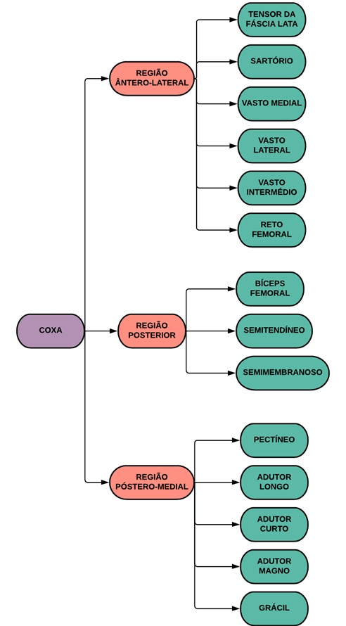
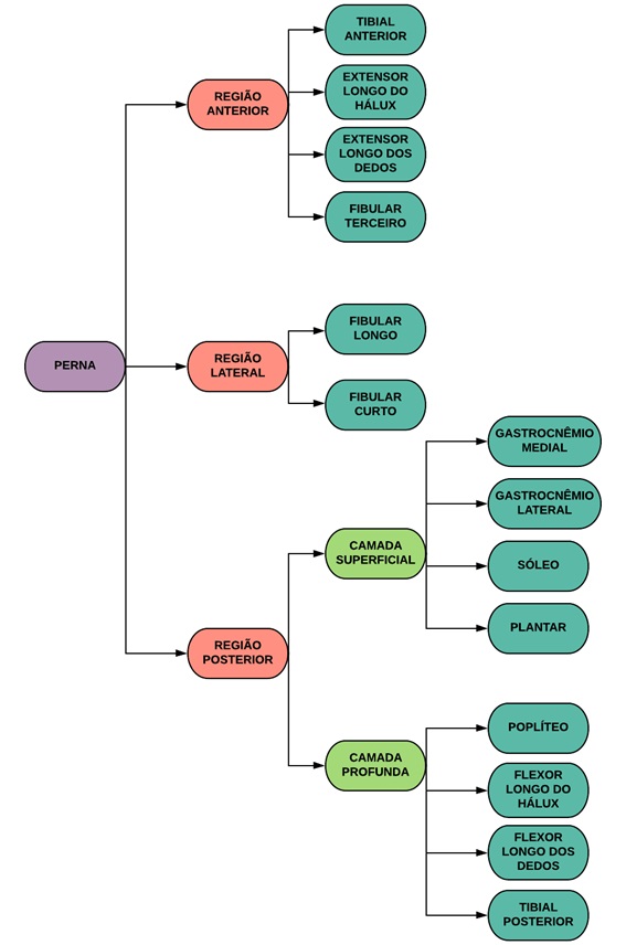
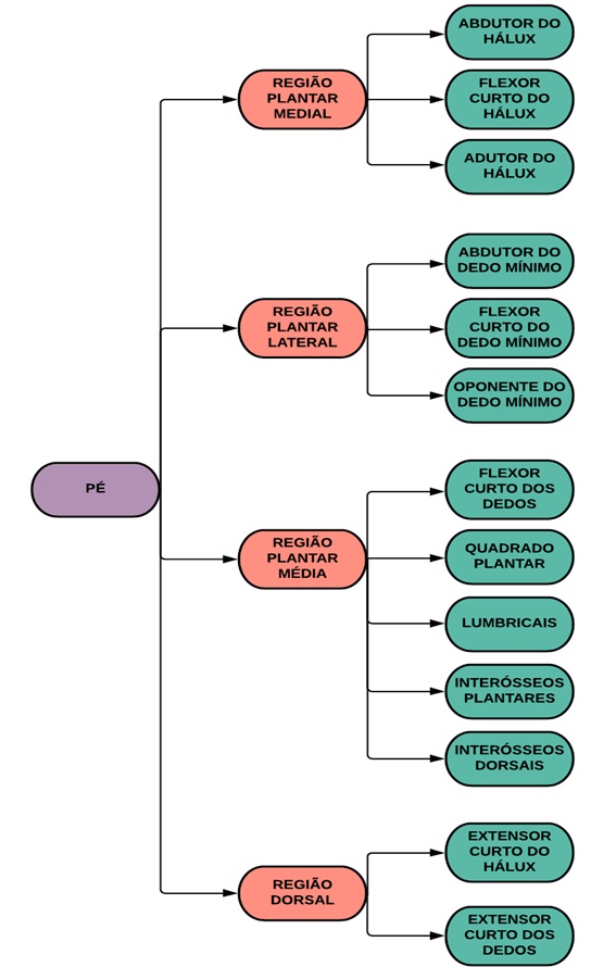
Os músculos dos membros inferiores são fundamentais para a locomoção dos indivíduos, além de manter o equilíbrio do corpo durante uma caminhada, corrida, pulos, agachamentos e muitos outros movimentos. Tais músculos são classificados de acordo com a região em que se localizam, tais como região glútea, coxa, perna e pé.
Nesse roteiro apresentamos uma perspectiva resumida sobre os músculos dos membros inferiores por meio de tabelas e desenhos esquemáticos. Como sugestão,o leitor pode complementar sua bagagem de estudo consultando o E-book “Guia ilustrado de Anatomia Humana para o aparelho locomotor” e também a literatura clássica.








REFERÊNCIAS:
STANDRING, S. Gray’s Anatomia. 40ª ed. Rio de Janeiro: Elsevier, 2010.